- Get link
- X
- Other Apps
- Get link
- X
- Other Apps
Experiment 2 Diode Rectifier Filter Pdf Rectifier

Half Wave Rectifier Circuit Other Circuit

Pe 304 Lect 6 Thyristor Rectifier Circuits Pdf


Different Types Of Rectifiers And Their Workings

Rectifier Circuits Diodes And Rectifiers Electronics

Rectifier Circuits Diodes And Rectifiers Electronics
Advantages Of Bridge Rectifier Circuit Over Center
Solved Eg2962 17s2 Pdf Section B Answer Any 2 Questions

Voltage Multiplier And Voltage Doubler Circuit
Half Wave Rectifier Circuit Electronics Notes

Full Wave Rectifier And Bridge Rectifier Theory

28 Bridge Rectifier Circuit Diagram Pdf Welding Power

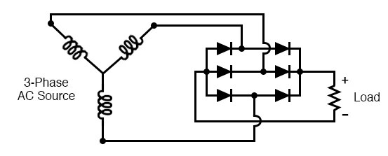
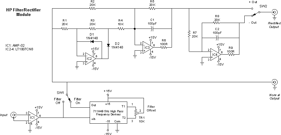
Rectifier Filter Module

Full Wave Rectifier Circuit Working And Theory

Uses Of Rectifier And Its Practical Application In Real Life
- Get link
- X
- Other Apps
Comments
Post a Comment